Схема розділу
- 
                    - 
Постійне посилання на онлайн-лекції: https://meet.google.com/byj-ykdg-jbjЗа посиланнями заходити згідно розкладу
 
- 
- 
                    - 
5.0 Мб
- 
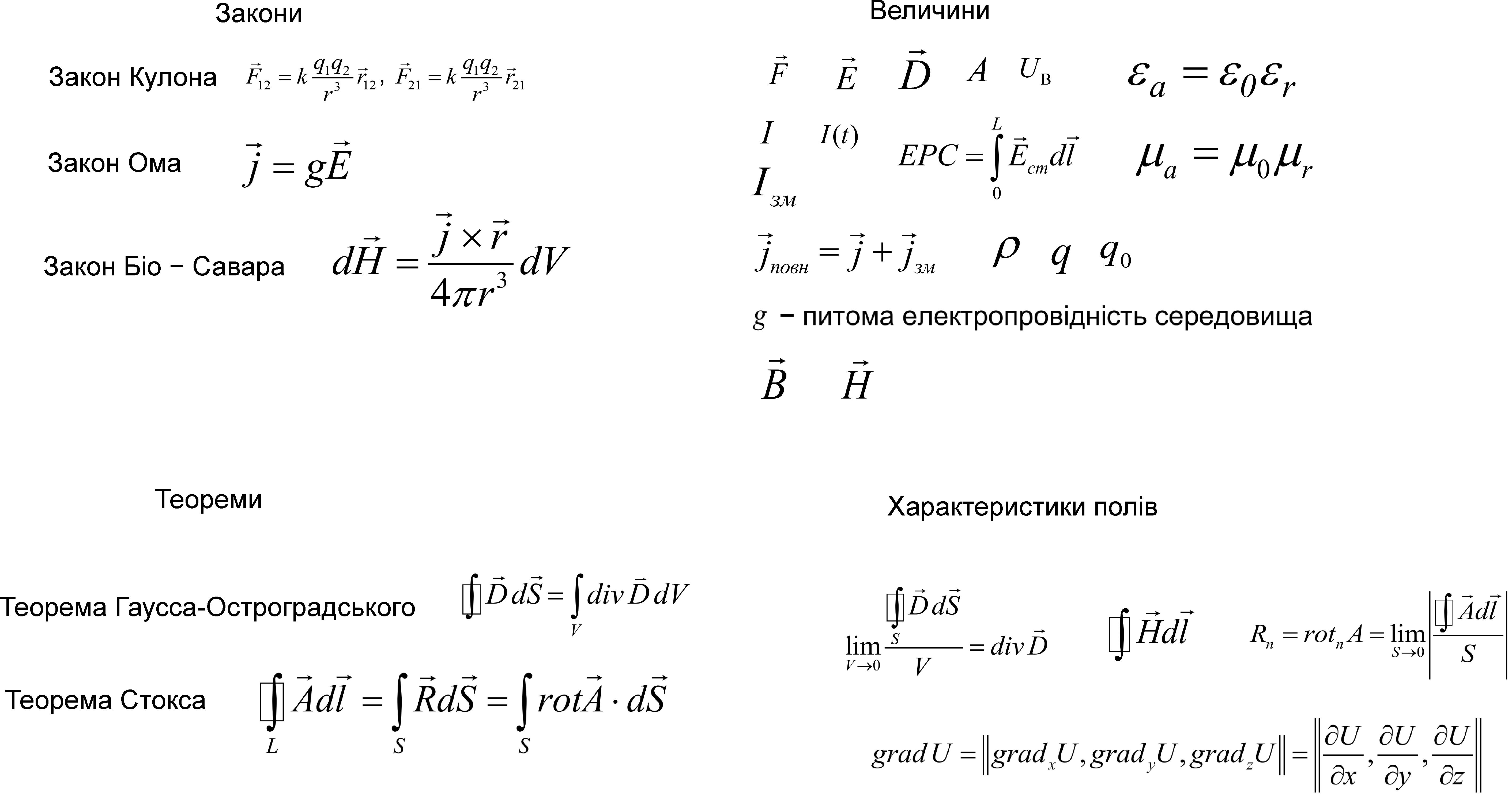
Електродинаміка - це наука про фізичні закони, пов'язані з властивостями та поведінкою одного з особливих видів матерії - електромагнітного поля. Лекція розкриває особливості вивчення курсу, основні розділи електродинаміки та її актуальність в сучасному світі. Наводяться наступні основні теоретичні відомості з електростатики: закон Кулона, напруженість електростатичного поля, силові лінії електростатичного поля , вектор електростатичної індукції та принцип суперпозиції полів. 
- 
                        
                        
                            
- 
В лекції розглянуто поняття напруженості електростатичного поля та як вона пов'язана з величиною заряда, характеристиками середовища та дальністю до точки спостереження. Показано, що напруженость електричного поля може позначатися схеметично силовими лініями електростатичного поля. Введено поняття електростатичної індукції і розкрито особливості його застосування. Використовуючи принцип суперпозиції показано, що сумерне поле від декілької кількості зарядів буде векторною суммою полів кожного з зарядів. Розкрито концепцію вектору потоку та введено вихідні нерівності для визначення теореми Гаусса-Остроградського. 
- 
                        
                        
                            
- 
В лекції введено поняття роботи електричного поля по переміщенню заряду та визначено потенціал поля, що створюється точковим зарядом та системою зарядів. Розглянуто поняття градієнту скалярного поля потенціалу та визначено його зв'язок з напруженістю електричного поля. 
- 
                        
                        
                            
- 
Розглянуті зв'язки декартової системи координат з іншими, криволінійними, системами координат - циліндричною та сферичною. Особливу увагу присвячено розрахункам приростів змінних у різних системах координат, що входять до складу різних похідних, диференційних рівнянь або під знаки інтегралів. Наведені окремі приклади розрахунку дивергенції та градієнту в ортогональних криволінійних системах координат. 
- 
                        
                        
                            
- 
Найбільш часто використовуваною та звичною системою координат є декартова. Це ортогональна система, в якій координатні лінії ох, оу, oz і координатні площини xoy, xoz, yoz є перпендикулярними одна одній. Координатні лінії у цій системі – це прямі. Однак при розв’язанні різних задач використовують інші системи координат. Найбільш поширеними є циліндрична та сферична системи координат. Ці системи координат є криволінійними. Питанням перетворення систем координат і розрахунку приростів змінних у різних системах координат присвячена лекція. 
- 
                        
                        
                            
- 
В лекції описано закон зміни електричного струму, представлено закон Ома в диференціальній формі, показано умову існування струму внаслідок сторонніх сил, розкриті особливості опису змінного струму та струму зміщення. Також наведені основні відомості з опису постійного магнітного поля та введена інтегральна характеристика магнітного поля - циркуляція магнітного поля. 
- 
                        
                        
                            
- 
Поняття циркуляції дає змогу визначати інтегральні характеристики поля. Поняття ротора дає можливість визначити ці характеристики в диференціальній формі, описати поля в кожній окремій точці простору − точці в деякому нескінченно малому об’ємі. В лекції наведено визначення ротору, розраховані його проєкції на вісі декартової системи координат та отримані вирази для розрахунку ротора в криволінійних системах координат. 
- 
                        
                        
                            
- 
Більш детально розкрита сутність теореми Стокса та показано зв'язок магнітного поля та струму в диференціальній формі. Значна увага приділена визначенню векторного оператора набла та його застосуванню у формулах градієнта, дивергенції, ротора. 
- 
                        
                        
                            
- 
Наведено систему рівнянь Максвелла для електростатичних і магнітостатичних полів. Наведено пояснення, що дані рівняння є узагальненням багаторічного досвіду експериментальних вимірювань та теоретичних описів постійного електромагнітного поля. Показані приклади формального математичного отримання закону Кулона і закону Біо-Савара у процесі розв'язання наведеної системи рівнянь Максвелла для постійного електромагнітного поля. 
- 
                        
                        
                            
- 
Лекція присвячена теорії змінного електромагнітного поля. Ця теорія повністю визначається чотирма рівняннями Максвелла. Максвелл узагальнив теорію, створену Фарадеєм, і ввів 1846 року рівняння, названі на його честь. Раніше наведені рівняння Максвелла для стаціонарних електростатичних і магнітостатичних полів можна розглядати як окремий випадок більш загальних рівнянь Максвелла, справедливих для опису як постійних, так і змінних електромагнітних полів. Значну увагу в лекції присвячено першим двом рівнянням Максвелла, що лежать в основі роботи різних типів генераторів та електростанцій. 
- 
                        
                        
                            
- 
Лекція присвячена аналізу енергії змінного електромагнітного поля. Введено поняття вектора Умова-Пойнтінга, з перших двох рівнянь Максвелла виведено теорему Умова-Пойнтінга. На прикладі циліндричного провідника показано, як тангенціальна компонента напруженості електричного поля впливає на теплові втрати енергії у провіднику. На прикладі електричного кола з ЕРС та навантаженням доведено, що вектор Умова-Пойнтінга постійно спрямований до навантаження в будь-якій точці кола. 
- 
                        
                        
                            
- 
В лекції розкрито символічний метод подання дійсних функцій у вигляді реальних або уявних комплексних експонент. Використовуючи наведені математичні перетворення отримана система рівнянь Максвелла в комплексній формі. Показані особливості добутку функцій у комплексній формі та визначення середнього значення таких добутків. Використовуючи символічний метод, отримані формули середньої густини електричної, магнітної енергії та вектора Умова − Пойнтінга. 
- 
                        
                        
                            
- 
Лекція присвячена теорії поширення плоских хвиль. Розрізняють плоскі, циліндричні та сферичні хвилі. Плоскі хвилі є деякою ідеалізацією, проте дозволяють розкрити основні математичні закони їх опису при розповсюдженні. Вирішені системи рівнянь Максвелла для опису плоских хвиль, отримано вираз для швидкості розповсюдження електромагнітних хвиль, введено поняття поляризації електромагнітних хвиль. 
- 
                        
                        
                            
- 
Розглянуті особливості поширення плоских електромагнітних хвиль у провідних і непровідних середовищах. Введено поняття провідників, діелектриків і напівпровідників для електромагнітних хвиль. Визначена гранична частота, коли середовище вважатиметься діелектриком. Визначена структура плоскої хвилі при її розповсюджені в непровідному середовищі. 
- 
                        
                        
                            
- 
Щоб одержати єдине розв’язання рівнянь Максвелла в диференціальній формі як рівнянь у частинних похідних, додатково необхідно знання граничних умов. Це пов’язано з тим, що невідомі функції у цих рівняннях подано у вигляді їх похідних, які підлягають інтегруванню. Операції ж інтегрування дають неоднозначні результати, що конкретизується запровадженням початкових (у часі) та граничних (у просторі) умов. В лекціях розглянута методика отримання граничних умов для тангенціальних і нормальних компонент електромагнітного поля на межі розділу двох середовищ. Також розглянуті особливості відображення та заломлення плоских хвиль на плоскій межі поділу двох середовищ, отримані закони Снелліуса та аналітичні вирази для коефіцієнтів відбиття та заломлення електромагнітних хвиль різних поляризацій. 
- 
                        
                        
                            
 
- 
- 
                    
- 
Початок приймання: пʼятниця 31 жовтня 2025 00:00 AMТермін спливає: понеділок 29 грудня 2025 20:59 PM
- 
Початок приймання: вівторок 21 листопада 2023 00:00 AMТермін спливає: понеділок 29 грудня 2025 15:59 PM
- 
Початок приймання: четвер 7 грудня 2023 00:00 AMТермін спливає: понеділок 29 грудня 2025 20:59 PM
 
